最新資訊
(幼兒資訊)察言觀色、眉目傳情-非語言溝通的藝術
日期 : 2022年09月22日

許多父母生了孩子後,就期待著哪一天他會開口叫爸媽。其實溝通的要素,除了語言本身外,還有非語言的部分。要達到溝通的目的,非語言的重要性遠遠勝過語言。因為溝通是為了傳達感受和意見,其中語言的影響力僅佔7%,音調的影響力佔38%,至於非語言的影響力卻佔了55%。


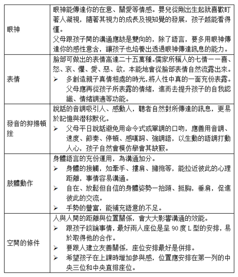
非語言溝通怎麼教

文章節錄自:高麗芷(臺北市立萬芳醫學中心精神科顧問、高麗芷感覺統合潛能開發學苑執行長)

詳文可參閱:https://parents.hsin-yi.org.tw/Library/Article/20512 


上一篇
下一篇