啟智學校將於3月1日起接受新生報名
2024/2025學年啟智學校招生章程
招生章程PDF格式下載:
http://tinyurl.com/282sw5z6
辦學理念、目標:
“伴你同行”是學校的理念,學校團隊希望能與家長一起同行,陪伴著學生走過他們人生中最重要的發展階段,為他們的成長發展奠下穩固的基石。
學校的目標為促進學生在認知、大小肌肉、語言溝通、自理及社交等各方面的發展;啟迪學生在德、智、體、群、美五育的全面發展;培養學生自信樂學的生活態度;並協助家庭接納及發展子女的潛能。
辦學特色:
學校除了為學生提供常規的全日制課程外,並設有特教專業團隊,為學生提供物理治療、職業治療、言語治療等復康訓練。同時,學校非常重視家庭的參與,著重支持家庭能有效地教養孩子,減輕家庭的壓力,提升家庭生活品質,學校會為家長提供諮詢及輔導,舉辦不同類型的活動,包括講座、工作坊、分享會、親子活動、參觀、探訪等。此外,學校亦為就讀於普通學校的學生提供物理治療、職業治療、語言治療等個別治療服務。
學校現將於 2024 年 3 月 1 日起接受新生報名,詳情如下:
網上下載入學表格時間:
2024 年 3 月 1 日起
網上下載表格網址: https://www.kaichi.edu.mo
學校派發及遞交入學表格/資料時間:
2024 年 3 月 1 至 29 日 (逢星期一至五)
09:30~17:00 (中午不休息)
遞交入學表格時另須遞交以下文件:
1.教育及青年發展局教育心理輔導及特殊教育中心的教育安置評估報告副本
(如沒有評估報告者,教青局所發出的初步評估結果亦可,須為特殊生,正本備查)
2.學生及父母身份證副本(正本備查)
3.學生醫療金卡、兒童健康手冊及針簿副本(正本備查)
4.教育及青年發展局學生證副本(如有,正本備查)
5.學生 1 吋半相片 2 張
* 如非澳門居民須出示由本澳相關權限實體發出的在澳門居留或
逗留許可超過 90 天的證明
招生對象:3 至 6 歲經教育及青年發展局評估為有特殊教育需要的兒童
學校地址:澳門松山晨運斜坡
錄取方式:
*不設面談或考試篩選學生,學位額滿即止:
1.首次入學者優先,並以先到先得方式錄取
2.非首次入學者,將以 2023/2024 學年就讀普通學校學生優先,並以先到先得方式錄取
*如未能於指定日期繳交齊全入學資料者,視作自動放棄學位
*錄取生將於 7 月份安排入學分班評估
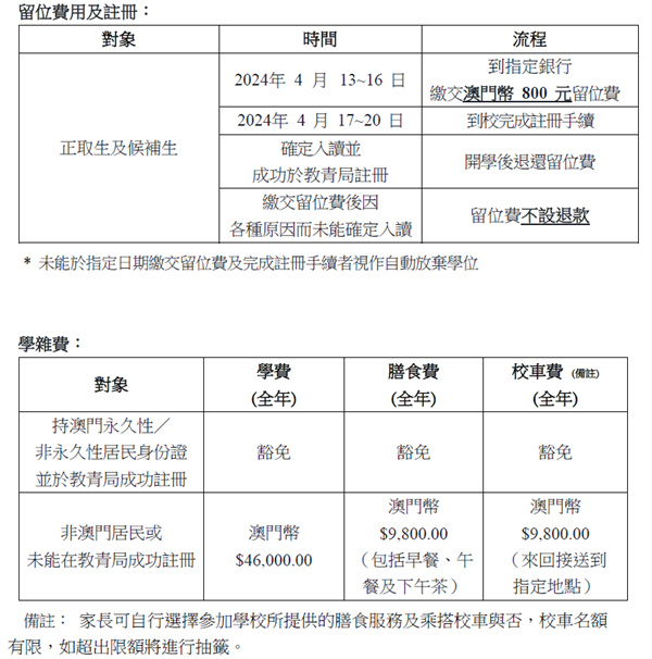
留位費用及註冊:

資料保護:
有關入學資料依法嚴格保密,如最終未能確認學位之人士資料將徹底刪除。
公佈正取生名單日期:2024年 4 月 9 日 於校內張貼公告
公佈候補生名單日期:2024 年 4 月 12 日 於校內張貼公告
為加強家長對入讀特殊教育或融合教育的了解,家長可掃瞄下方二維碼獲取更多相關資訊:

首次入學幼兒均需在教育及青年發展局進行"中央登記"。
首次入學但仍未進行"中央登記"的幼兒,家長必須在辦理入學手續前,先到相關櫃台辦理"幼兒首次入學登記"。
如對"幼兒首次入學中央登記"有任何疑問,可致電教育及青年發展局 83972309 查詢。

申請入學需繳交的資料