

今次要和大家介紹的活動是由澳門展智服務協會主辦,澳門社會工作局贊助,名為【展愛心・智同行—讓『星星』閃亮校園填色及漫畫創作比賽】活動,參賽對象分別是就讀本澳正規教育之小學年級的特殊生與小班生及小學一年級至六年級(包括融合生)學生;
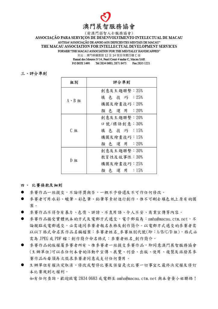
比賽的形式有圖案填色、口號/標語及漫畫創作比賽,有關比賽的詳情可查閱海報、章程。
另外圖案的填色紙可於本頁網站下載,同時,可留意本會FACEBOOK的動態!
最後提提要參加比賽的您,截止交件日期是2023年4月28日啊!期待見到各位的作品!!如有任何查詢,歡迎致電2834 0683與本會同事聯絡~